-
230883文体广电和旅游局12312025136350
-
文化、广电、新闻出版,其他
-
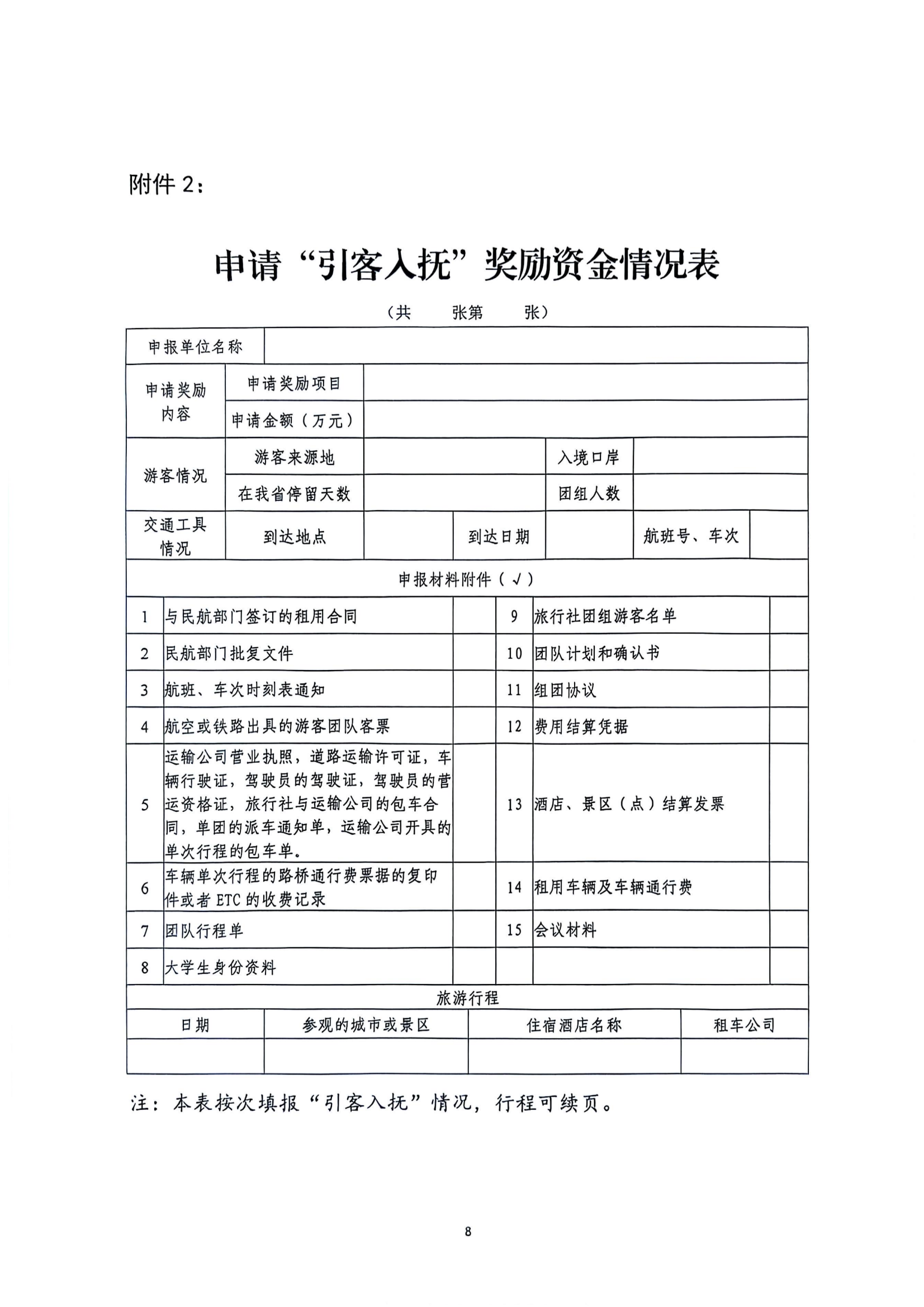
关于印发《抚远市鼓励旅⾏社“ 引客⼊抚 ”旅游奖励办法(试⾏)》的通知
-
文体广电和旅游局
-
2025-04-26
-
2025-05-23
-
现行有效
关于印发《抚远市鼓励旅⾏社“ 引客⼊抚 ”旅游奖励办法(试⾏)》的通知









图片解读:关于《抚远市鼓励旅⾏社“ 引客⼊抚 ”旅游奖励办法(试⾏)》的政策解读
监审:王植
审核:陈政宪
编辑:尚伽宇
相关信息:
-
扫一扫在手机打开当前页
-
国家部门网站
- 外交部
- 国防部
- 国家发展和改革委员会
- 教育部
- 科学技术部
- 工业和信息化部
- 国家民族事务委员会
- 公安部
- 国家安全部
- 民政部
- 司法部
- 财政部
- 人力资源和社会保障部
- 自然资源部
- 生态环境部
- 住房和城乡建设部
- 交通运输部
- 水利部
- 农业农村部
- 商务部
- 文化和旅游部
- 国家卫生健康委员会
- 退役军人事务部
- 应急管理部
- 人民银行
- 审计署
- 国家语言文字工作委员会
- 国家外国专家局
- 国家航天局
- 国家原子能机构
- 国家海洋局
- 国家核安全局
- 国务院国有资产监督管理委员会
- 海关总署
- 国家税务总局
- 国家市场监督管理总局
- 国家广播电视总局
- 国家体育总局
- 国家统计局
- 国家国际发展合作署
- 国家医疗保障局
- 国务院参事室
- 国家机关事务管理局
- 国家认证认可监督管理委员会
- 国家标准化管理委员会
- 国家新闻出版署(国家版权局)
- 国家宗教事务局
- 国务院港澳事务办公室
- 国务院研究室
- 国务院侨务办公室
- 国务院台湾事务办公室
- 国家互联网信息办公室
- 国务院新闻办公室
- 新华通讯社
- 中国科学院
- 中国社会科学院
- 中国工程院
- 国务院发展研究中心
- 中央广播电视总台
- 中国气象局
- 国家金融监督管理总局
- 中国证券监督管理委员会
- 国家行政学院
- 国家信访局
- 国家粮食和物资储备局
- 国家能源局
- 国家国防科技工业局
- 国家烟草专卖局
- 国家移民管理局
- 国家林业和草原局
- 国家铁路局
- 中国民用航空局
- 国家邮政局
- 国家文物局
- 国家中医药管理局
- 国家矿山安全监察局
- 国家外汇管理局
- 国家药品监督管理局
- 国家知识产权局
- 国家公园管理局
- 国家公务员局
- 国家档案局
- 国家保密局
- 国家密码管理局
-
地方政府网站
-
县(市)区政府
- 抚远市人民政府主办
- 抚远市人民政府办公室承办
- 网站标识码:2308330002
- 备案号:黑ICP备05004627号-1
-
黑公网安备 23080502000103号